Проводка в квартире своими руками – доступно и безопасно

Современную квартиру нельзя представить без хорошей проводки. Но даже там, где она уже проведена, ее нужно время от времени менять. Электропроводка в квартире своими руками – это сложно, но можно. И мы расскажем, как провести все работы.

Проектируем электропроводку в квартире

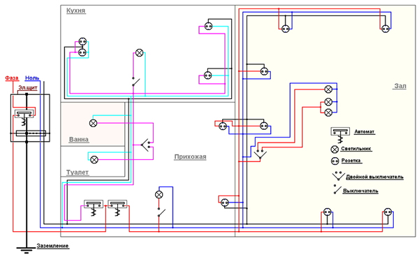
Прокладка проводки в квартире своими руками начинается с составления плана, как и в любой другой строительной сфере. Только после этого можно переходить к практическим работам по монтажу кабелей, розеток, выключателей. При составлении плана нужно изобразить чертеж дома (провести проектирование), обязательно указав места подключения розеток и выключателей, бытовых приборов. Чтобы провести данные работы максимально качественно, разбейте этапы на группы (например, подключение розеток и осветительных ламп проводится отдельно).

Фото плана проводки в квартире

Особое внимание уделите ванной комнате, поскольку это помещение характеризуется повышенным уровнем влажности, а значит, требования к проводке предъявляются более жесткие. Так, при проведении проводки в ванной желательно сделать УЗО (устройство защитного отключения). Принцип прост – во время утечки тока обесточивается вся комната. Также нужно правильно подобрать автомат для квартиры – автоматический выключатель.

устройство защитного отключения для ванной

И тут следует придерживаться ряда рекомендаций:

  • для розеток желательнее приобрести автомат с номинальным током в 16 А;
  • для освещения – минимум 10 А.

Теперь мы расскажем, как прокладывать электропроводку в квартире самостоятельно. Главное, чтобы вы внимательно изучали наши рекомендации, не отступая от них ни на шаг.

Как провести проводку в квартире – методы установки

Монтаж проводки может быть проведен двумя методами – закрытая и открытая электропроводка. Каждый из вариантов нужно рассмотреть более подробно, чтобы понять различия между ними.

Фото открытой электропроводки в квартире

  • Открытая проводка. Проходит в трубах и плинтусах. Высота прокладки в данном случае не нормируется. Во время монтажа нельзя прокладывать вместе осветительные и силовые провода. В этом случае лучше всего приобрести безопасные плинтуса, изготовленные из несгораемого материала.
  • Скрытая проводка. Данный тип электропроводки проводят внутри стен и перегородок, в подвесных потолках. В этом случае предпочтительнее применять кабели, которые должны быть прочными, защищенными от повреждений, влажности и горения.

закрытая электропроводка в квартире

Также не следует приобретать более дешевые стальные трубы для прокладки кабелей.

Монтаж проводки в квартире – что нужно помнить?

До подключения электропроводки в квартире нужно сделать несколько важных подготовительных шагов. Так, мы уже поговорили про проектирование и чертеж схемы – очень важный шаг, от которого зависит качество монтажа. Следующий шаг – осуществление разметки в схеме проводки, по которой будут проложены провода и установлен временный щиток.

Фото чертежа схемы электропроводки в квартире

Начать работы желательно с прокладки главного пучка кабелей, их ответвлений и указания их поворотов. Не забывайте, что расположение кабелей должно быть в вертикальное либо горизонтальное. После окончания зарисуйте схему, которая понадобится вам при проведении основных работ. После этого нам нужно приобрести инструменты и другие строительные приспособления (выбираем их, исходя из материала стен и других поверхностей):

  • болгарка для работы с бетонными и кирпичными поверхностями;
  • монтажное зубило – подходящее для работы с пеноблоками и штукатуркой.

инструмент для проведения электропроводки в квартире

Данный инструмент нужен будет для создания углублений в стенах и других поверхностей при прокладке проводов. Следом приступаем к заготовке электропроводки – нарезка кабелей. Разрезая их на необходимую длину, не забудьте оставить про запас около 15 см кабеля для соединения кабелей между собой. Далее нужно приготовить смесь для заделки, которая по своим характеристикам будет схожа с той, что нанесена на стены для отделки. Она нужна для закрепления проводов в штробе и выравнивания поверхности. Приготовив раствор, наносим его на стены и дожидаемся, пока смесь немного подсохнет, после чего выравниваем неровности, используя пенопластовую терку.

Пошагово прокладываем проводку в квартире

Закончив проектирование, приступаем к проведению электропроводки в квартире. Но прежде всего необходимо обеспечить электропитанием рабочий инструмент. Для этого прикрепляем на кусочек пластика розетку и автомат на 16 А, не забыв приобрести длинный удлинитель, которого вам хватит на всю квартиру.

Следующий шаг – обесточиваем дом, вырубив квартирный автомат, снимаем выходящие наружу провода от счетчика и подключаем времянку. После запитывания дома можно приступать к работам.

Важно: чтобы проложить электропроводку в квартире, желательно воспользоваться помощью специалиста-электрика, либо нужно действовать крайне осторожно.

Как проложить проводку в квартире - пошаговая схема

Шаг 1: Штробление и установка подрозетников

Штробы для прокладки кабелей, как мы уже сказали, должны быть либо вертикальными, либо горизонтальными. Кривые штробы приводят к аварийным ситуациям и травматизму. Для осуществления работ желательно воспользоваться стремянкой с упором, которая защитит вас от падения и травм. Границы штробы сначала намечаем болгаркой, а потом выбиваем канавку долотом, также не забываем выбить места для установки подрозетников. Стоит отметить, что данный этап характеризуется слишком сильным шумом, а потому лучше заранее поговорите с соседями, чтобы они не нажаловались на вас. Также стоит помнить, что любые подобные работы проводят только в будние дни в рабочее время.

Фото штробы для прокладки кабелей электропроводки в квартире

Шаг 2: Прокладка кабелей

Чтобы проложить кабели, сначала отмеряем нужные по длине куски проводов и гофра – кабель в гофр затягиваем на ровной поверхности. После этого укладываем их в штробы и концы кабеля заводим в подрозетник. После осуществления данного шага обязательно домазываем подрозетники приготовленной смесью либо алебастром, а штробы промазываем небольшими частями через каждые 50 см. Для завершения этого этапа завидим концы гофры в вводный щиток, смазываем смесью и не забываем соединить провода с клеммой щитка. После этого устанавливаем ВЩ на свое место, сверлим отверстия ля крепежей и устанавливаем в лунки дюбели. После закрепления вводного щита тщательно изолируем все провода и укладываем их внутрь ВЩ.

прокладка кабелей электропроводки в квартире

Шаг 3: Отделка

Следующий шаг – отделка поверхностей. Но прежде чем вы начнете штукатурить стены, нужно забить подрозетники бумагой, а временный щиток закрываем пластиковой пленкой. Чтобы нечаянно не сорвать пломбу со счетчика его также прикрываем, чтобы избежать проблем со специалистами энергослужбы. Теперь вы знаете, как делается проводка в квартире. Но и это не конец работы – нужно подключить остальные элементы сети. Приступим!

Розетки и выключатели – советы от специалистов

Монтаж электропроводки в квартире включает установку розеток и выключателей. Существует несколько правил, соблюдение которых обезопасит вашу жизнь:

  • устанавливать розетки следует на небольшом расстоянии от пола (в случае затопления комнат это обезопасит от поражения током);
  • не монтируйте розетки вблизи раковин, газовых и электрических плит и т. д. (монтировать изделия можно при условии расстояния между розеткой и оборудованием в 50 см);
  • старайтесь не ставить розетки в ванной (в случае необходимости, монтируйте ее на минимальном расстоянии в 2,5 м от источника влаги).

Фото розеток в ванной

Теперь можно приступать к монтажу изделий. Прежде чем приобрести их, обязательно изучите сертификаты качества и другие документы, которые могут подтвердить безопасность розеток и выключателей. Установка розеток может быть проведена двумя методами – открытым и скрытым. В первом случае вам нужно воспользоваться подрозетниками, не проводящими ток. Изделия крепят к поверхностям клеем либо саморезами. Если вы хотите сделать скрытую проводку, нужно приобрести подходящие изделия, которые сначала ставят в установочные коробки, а потом монтируют в заготовленные отверстия в перегородках.

установка розеток открытым методом

Как видите, прокладка проводки в квартире имеет свои сложности, особенно в расчетах, однако вполне реально провести эти работы своими руками. Главное, точно следовать всем рекомендациям, чтобы обезопасить себя и других жильцов в квартире.

Подключение – несколько важных моментов

Ваша проводка готова. Но это еще не все. Самое важное в этом деле – подключение вашей квартиры к внешнему энергоносителю. У многих на данном этапе возникает несколько проблем. Прежде всего из-за того, что эту работу в основном осуществляют организации, на руках у которых есть вся необходимая разрешительная документация.

Фото подключения электропроводки квартиры к внешнему энергоносителю

Это говорит о том, что вам, чтобы провести подключение, нужно иметь следующие документы – акт о проведении заземления (если мы говорим о новом доме), заверенную схему проводки и при необходимости разрешительную бумагу о замене счетчика или другого элемента сети. Таким образом, "бумажная работа" (составление схемы и расчетов, получение разрешительных бумаг) чаще занимает больше времени, чем проведение монтажных работ.

заверенная схема электропроводки в квартире